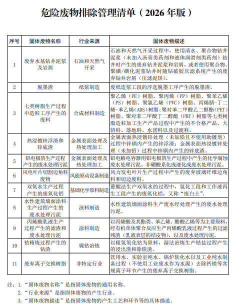
(本网讯)近日,生态环境部公布《危险废物排除管理清单(2026年版)》,明确清单要求的固体废物不属于危险废物。2026年版清单自发布之日起施行,《危险废物排除管理清单(2021年版)》同时废止。2026年版清单包含11类固体废物,跟2021年版相比,新增双氧水生产过程产生的废氧化铝、水性建筑墙面涂料生产过程产生的废水处理污泥、丙烯酸乳液生产过程产生的滤渣和废水处理污泥、钴精炼过程产生的钴渣、废弃离子交换树脂等5类固体废物。
《危险废物排除管理清单(2026年版)》的发布,对防腐保温行业是重大利好。清单新增的水性建筑墙面涂料生产过程产生的废水处理污泥等类别,将有效降低相关企业的危废处置与管理成本,减轻合规压力,为推广绿色环保涂料与工艺释放了空间。
协会号召行业企业认真学习新版清单,准确识别适用范围,及时调整内部环保管理流程。下一步,协会将积极收集企业反馈,协助全行业用足用好政策,共同推动行业绿色、低碳、高质量发展。
